网站首页
部门简介
招生工作
学科导师
培养工作
学位工作
就业工作
学生事务
研究生会
下载专区
研究生部 Department of Postgraduate Students 搜索
搜索
首页 > 就业工作 > 校园招聘
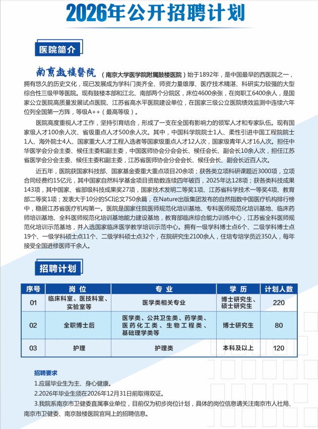
(12.12日周五11:30-厚德楼(临医楼)213教室)南京大学医学院附属鼓楼医院2026年公开招聘
日期:2025-12-08

宣讲时间:12月12日11:30

宣讲地点:厚德楼(临医楼)213教室


image.png

上一篇:(12.17-18日-深圳市福田区深圳会展中心)“百万英才汇南粤”秋季大型综合招聘会

下一篇:(11.28日周五17:00-厚德楼(临医楼)213教室)成都市金堂县2025年“蓉漂人才荟”赴四川大学公开考核招聘卫生专业技术人员公告

Baidu
map